首页
home
公司简介
about us
企业形象
PRODUCT
新闻动态
NEWS
服务项目
service
人才招聘
jobs
佳博(中国)
contact us
在线留言
Online Message
新闻动态
· 公司新闻
· 行业新闻
400-6122-699
地址: 湖北省武汉市青山区(化工区)八吉府街道建设村钱家湾102号
您现在的位置 :
首页
>
新闻动态
> 公司新闻
公司新闻
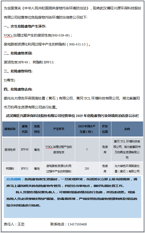
危险废物污染防治责任信息公示
修改时间:2025-10-22 02:05:26 浏览次数:197次
上一条:
危险废物污染防治责任信息公示
下一条:
2025年第二季度的环境信息公开表
爱游戏平台
|
开云·官方端网页版登录入口
|
jnty com
|
开云kaiyun官方在线入口
|
澳洲5在线
|
LETOU.COM
|
安博官方网站
|
米兰体育
|
九游平台
|